皇冠信用网址 _广州:自愿提前退休需至少提前3个月填写告知书
皇冠信用网开户(www.huangguan.hk)皇冠反恐精英-开会_员平_台出租,皇冠代理/如何开户-占成_代理皇冠登3代理(登1登2代理登3皇冠登3代理(足球平台,近日,广州市人力资源和社会保障局官网发布《关于印发企业职工弹性退休相关文书的通知》,(以下简称《通知》),提供给用人单位和劳动者参考使用皇冠信用网址 。今后,国家和省如出台新的规定,从其规定。

职工自愿选择提前退休
至少提前3个月填写告知书并提交用人单位
《广州市企业职工弹性提前退休告知书(示范文本)》主要用于企业职工向用人单位提出弹性提前退休时使用皇冠信用网址 。根据《实施弹性退休制度暂行办法》,职工自愿选择弹性提前退休的,至少在本人选择的退休时间前3个月,填写广州市企业职工弹性提前退休告知书并提交用人单位。
职工自愿选择弹性提前退休,应满足以下全部条件: ①已达到所选择退休时间对应年份按月领取基本养老金最低缴费年限;②所选退休年龄不低于女职工50周岁、55周岁及男职工60周岁的原法定退休年龄;③提前时间距法定退休年龄不超过3年皇冠信用网址 。

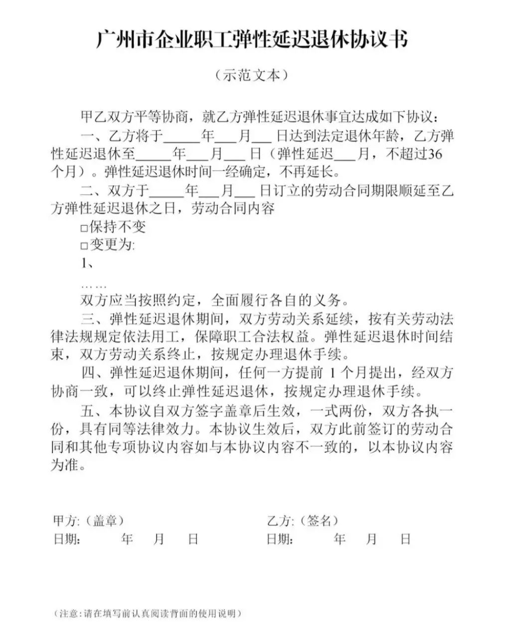
选择弹性延迟退休
展开全文
双方应提前1个月签订协议书
《广州市企业职工弹性延迟退休协议书(示范文本)》主要用于用人单位与职工协商一致明确弹性延迟法定退休相关事宜皇冠信用网址 。根据《实施弹性退休制度暂行办法》,选择弹性延迟退休的,双方应提前1个月签订协议书,明确延迟退休时间等事项。
职工自愿选择弹性延迟退休的,应满足以下全部条件: ①职工达到法定退休年龄时,存在劳动关系的单位与职工协商一致;②延迟时间距法定退休年龄最长不超过3年皇冠信用网址 。
根据《实施弹性退休制度暂行办法》,以下两种情形可终止弹性延迟退休:①达到弹性延迟退休时间;②弹性延迟退休期间,所在单位与职工协商一致皇冠信用网址 。
通知明确,弹性延迟退休期间,任何一方提前1个月提出,经双方协商一致,可以终止弹性延迟退休,按规定办理退休手续皇冠信用网址 。


职工可通过以下途径查询本人参保缴费月数:(一)广东省人力资源和社会保障厅网上服务平台“社会保障-社保费申报与缴纳-个人参保证明查询打印”皇冠信用网址 。(二)电子社保卡微信小程序“人社办事-社会保障-个人参保证明查询”。
采写:新快报记者 麦婉诗
编辑:赵静明 校对:王萃
猜你喜欢
- 2025-11-10皇冠信用网登123出租 _美国女子杀害男友后嫁给他的儿子,认罪后翻供
- 2025-11-10皇冠信用盘登 _DeepSeek罕见公开发声:大概10-20年时间,AI可能会取代绝大多数人类工作,这不是危言耸听
- 2025-11-09皇冠信用網开户 _俄军中计了?六支乌军特种兵小队突然杀出,在红军城中心升旗示威
- 2025-11-09皇冠2登录welcome _梅西解锁生涯400助里程碑 迈阿密国际首次赢得季后系列赛
- 2025-11-09皇冠信用网开户 _中方定罪后,荷兰方面终于承认,这件事怎么解决,还得等中国点头
- 2025-11-09信用网皇冠申请注册 _辽宁省委书记、省长会见华晨宝马总裁宝思齐
- 2025-11-08体育皇冠信用网站 _美最高法院允许特朗普政府暂不全额发放食品援助金
- 2025-11-08皇冠信用網出租代理 _西安一女子上山采摘山茱萸,突然被黑熊从身后扑倒撕咬了三四分钟,见她不再动弹后黑熊才离开!家属:头部、手腕及耳朵被咬伤
- 2025-11-07皇冠信用网代理注册 _全运会男篮-四川辽宁4连胜小组第一 北京中国香港首胜
- 2025-11-07怎么申请皇冠信用网 _凯尔凯兹的崛起:利物浦边卫的22岁生日与未来展望
- 2025-11-07如何申请皇冠信用網 _日本死不悔改,又威胁出兵台海!关键时刻,日军官直奔解放军基地
- 2025-11-07皇冠信用网开户 _宁波市轨道交通集团有限公司原党委委员、副总经理张付林被开除党籍和公职



网友评论